光明乳业加薪风波背后 企业治理与公众信任的博弈
当一家拥有悠久历史与“国企光环”的乳业龙头,在经历17年来首次再亏损、且连续5年经营目标未完成之后,却仍然为高管送上不菲的薪酬“礼包”,公众的情绪很难平静。围绕光明乳业以及黄黎明、贲敏等高管加薪的争议,不只是简单的“多拿钱合不合理”,而是牵扯到一个更核心的问题——在业绩承压、股价承压、市场信心不足的背景下,高管薪酬制度是否还尊重价值创造与风险共担的基本逻辑。

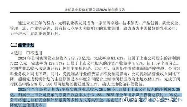
如果回到时间轴上看,光明乳业在相当长的一段时间里,曾被视作“老牌优等生”,有品牌、有渠道、有区域优势。进入近五年来,行业格局加速重构,新玩家崛起、线上线下融合、消费结构升级,乳业已经从“增量时代”转入“存量竞争”。就在这样一个需要拼效率、拼创新、拼管理的关键阶段,光明乳业却交出了一份连续五年经营目标爽约的答卷,最新一个年度更是出现了自2007年以来的再次亏损。这意味着,企业战略执行、成本控制、产品结构以及市场应对,都存在不可忽视的结构性问题。

在这种背景下,高管加薪为何引发如此强烈的舆论反弹,原因就在于薪酬和业绩之间的错配感。理论上,高管薪酬应与公司绩效、股东回报、长期发展紧密绑定;业绩上行时适度分享成果,业绩下行时则体现担当和责任。可市场看到的是,光明乳业经营指标未达成,净利润承压甚至跌入亏损区间,投资者和员工在现实中承担了后果,而部分核心管理层却在财务报表之外获得了向上调整的待遇,这种强烈的反差,自然会被解读为“只对上负责,不对市场负责”。
很多企业在治理实践中,习惯性地拿“市场化薪酬”来做挡箭牌,强调要与国际一流企业对标,留住“优秀职业经理人”。但真正的市场化,不是只在“薪酬水平”上对齐,更在于是否建立了可量化、可追责的激励约束机制:KPI是否与利润、现金流、创新投入、品牌价值等关键指标挂钩;短期激励与长期股权激励是否合理平衡;是否设定清晰的“业绩兜底线”,在目标连续未完成时自动收紧高管奖金与加薪幅度。如果这些规则模糊不清或执行走样,那么所谓“市场化”就容易演变为内部人控制下的“利益自定价”。
从光明乳业这次风波来看,公众真正质疑的,并非黄黎明、贲敏个人的能力,而是薪酬决策过程是否保持了足够的透明度与约束力。上市公司在年报、公告中往往披露高管薪酬总额、考核原则等信息,但披露多停留在“原则性语言”,例如“与公司整体经营业绩挂钩”“参考市场同业水平”等,缺乏对未完成目标时如何自动调整薪酬的具体说明。对于投资者来说,这种信息不对称会削弱信任:他们看不到“失败成本”在高管层的真实分摊,只能感受到自身账户市值的缩水。
在A股市场,类似案例并非个例。某些上市公司在盈利大幅下滑时仍坚持提议上调董事、监事和高管薪酬,理由是“为激励核心团队渡过难关”;但与此公司却压缩基层员工福利、削减研发投入甚至大幅裁员。“逆周期激励”在学理上可以成立,但前提是企业能够清楚证明:当前的困难主要源于外部环境,而不是管理不善;管理层已经承担足够责任,例如主动降薪、放弃部分奖金或锁定长期激励;企业的转型策略清晰,路径可信,可量化的改善指标被写进了薪酬合同。如果这些条件都不具备,而仅用一句“困难时期更要激励骨干”来概括,那么加薪就容易被视为对失败缺乏敬畏。

对于光明乳业这样的老牌乳企,要想在“加薪风波”后修复公众信任,恐怕不能只停留在舆论回应层面,而需要一套更系统的薪酬治理重构。例如,明确设定“红线条款”:在出现连续亏损、连续若干年经营目标未达成、或被审计机构出具非标意见等情形下,高管薪酬自动进入减薪或冻结机制;将更多薪酬从现金形式转移到中长期股权激励上,并设立业绩解锁条件,确保只有在企业真正创造可持续价值之后,管理层才能兑现收益;在薪酬委员会中引入更多独立董事乃至外部专家,减少内部人对薪酬方案的主导权,并在年报中以图表方式清晰披露绩效指标与薪酬调整之间的定量关系。
信息披露文化也需要升级。面对“17年来再亏损、连续5年经营目标爽约”这样的现实,企业可以选择回避或“技术性解释”,也可以选择正面剖析:哪些决策判断失误了,哪些项目投资回报不及预期,库存与渠道管理有哪些教训,未来准备用多长时间、通过哪些关键动作来修复。这种高度坦诚的态度,本身就是对市场的一种尊重。只有当投资者、消费者看到企业在反思,并将反思写进制度中,所谓“加薪”才可能从舆论炸点,转化为“以更大责任换取更高回报”的理性讨论。
对于普通消费者与中小股东而言,光明乳业高管加薪事件提供了一个重新审视企业治理与个人责任边界的窗口。人们会追问:当品牌广告仍在讲述“健康”“光明”的美好故事时,企业内部的考核指标是否真正围绕产品品质、供应链安全和长期口碑,而不是短期报表数字;当管理层在年会上谈“战略升级”与“数字化转型”时,是否有足够的自我约束,愿意将个人利益更多绑定于企业长期成败。薪酬从来不仅是数字,更是一种价值观信号。

从这个意义上说,公众对光明乳业此次加薪的质疑,并非单纯的情绪宣泄,而是对所有上市公司发出的一个提醒﹕在整体经济增速放缓、资本市场信心反复的阶段,企业不可能再依靠“故事”就赢得耐心,而必须在包括高管薪酬在内的各个治理环节,体现出对风险、责任和回报之间关系的再平衡。只有当“赚钱时一起多赚,亏钱时一起扛责”成为真实的制度安排,而不是停留在口号上时,所谓“高管加薪合不合适”的争论,才会逐渐回归理性评价:你究竟为公司、为股东、为社会,创造了多少看得见、摸得着的长期价值。
需求表单